电 话:135-8498-4787
QQ:319603185
邮箱: cs@key-way.com
地址:苏州市干将东路178号苏州自主创新广场3号楼301室
高新技术企业申报的PS怎么写-免费辅导苏州企业「智为铭略」
在《高新技术企业认定管理办法》国科发火〔2016〕32号 中有关高企申报条件之一就是:企业近一年高新技术产品(服务)收入占企业同期总收入的比例不低于60%。其中的高新技术产品(服务)也就是我们常说的PS。今天智为铭略小编就高新技术产品(服务)做比较详细的解析如下:
一、PS是什么
高新技术企业认定表中的PS,英文全称Products or Service,即高新技术产品或者高新技术服务。
在《高新技术企业认定管理工作指引》关于高新技术产品(服务)的定义为:高新技术产品(服务)是指对其发挥核心支持作用的技术属于《国家重点支持的高新技术领域》规定范围的产品(服务)。
二、PS表填写说明
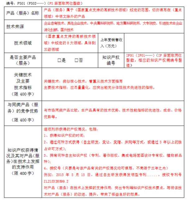
《高新技术企业管理工作指引》给出的PS表如下:(红色部分为填写说明)
上年度高新技术产品(服务)情况表(按单一产品(服务)填报)

具体解读:
1、上年度销售收入(万元)
《高新技术企业认定管理工作指引》中规定:企业应正确计算高新技术产品(服务)收入,由具有资质并符合本《工作指引》相关条件的中介机构进行专项审计或鉴证;《高新技术企业认定管理办法》中*三章 认定条件 *十一条 (六)规定:近一年高新技术产品(服务)收入占企业同期总收入的比例不低于60%。
填写时,注意与专项审计报告对应,按照企业实际填写。
2、是否主要产品(服务)
《高新技术企业认定管理工作指引》中明确规定:主要产品(服务)是指高新技术产品(服务)中,拥有在技术上发挥核心支持作用的知识产权的所有权,且收入之和在企业同期高新技术产品(服务)收入中超过50%的产品(服务)。
(要求:具有核心知识产权的主要高新技术产品收入之和在企业同期高新技术产品(服务)收入中超过50%)
因此,在选择是否主要产品(服务)时,综合考虑,结合企业实际进行选择。
二、注意事项
填表时,企业应按照《工作指引》对高新技术产品(服务)及其收入的定义和要求进行填报。 后续评审时,评审专家根据该表提供的信息,按照《工作指引》对高新技术产品(服务)的规定,对申报高新技术产品(服务)进行评价,对符合要求的高新技术产品(服务)予以确认,不符合要求的高新技术产品(服务)予以扣除。高新技术产品(服务)扣除,直接影响后面的收入指标,有可能导致申报失败。
相关文章:
高新企业申报辅助账怎么做-苏州企业不拿奖励,不付费「智为铭略」
环保企业享受高新企业税收优惠-10年以上申报经验「智为铭略」
[上一个产品:高新企业申报材料怎么盖章-苏州10年以上申报经验「智为铭略」] [下一个产品:如何防范高企资格取消,研发费用与高新收入管理要点]





