电 话:135-8498-4787
QQ:319603185
邮箱: cs@key-way.com
地址:苏州市干将东路178号苏州自主创新广场3号楼301室
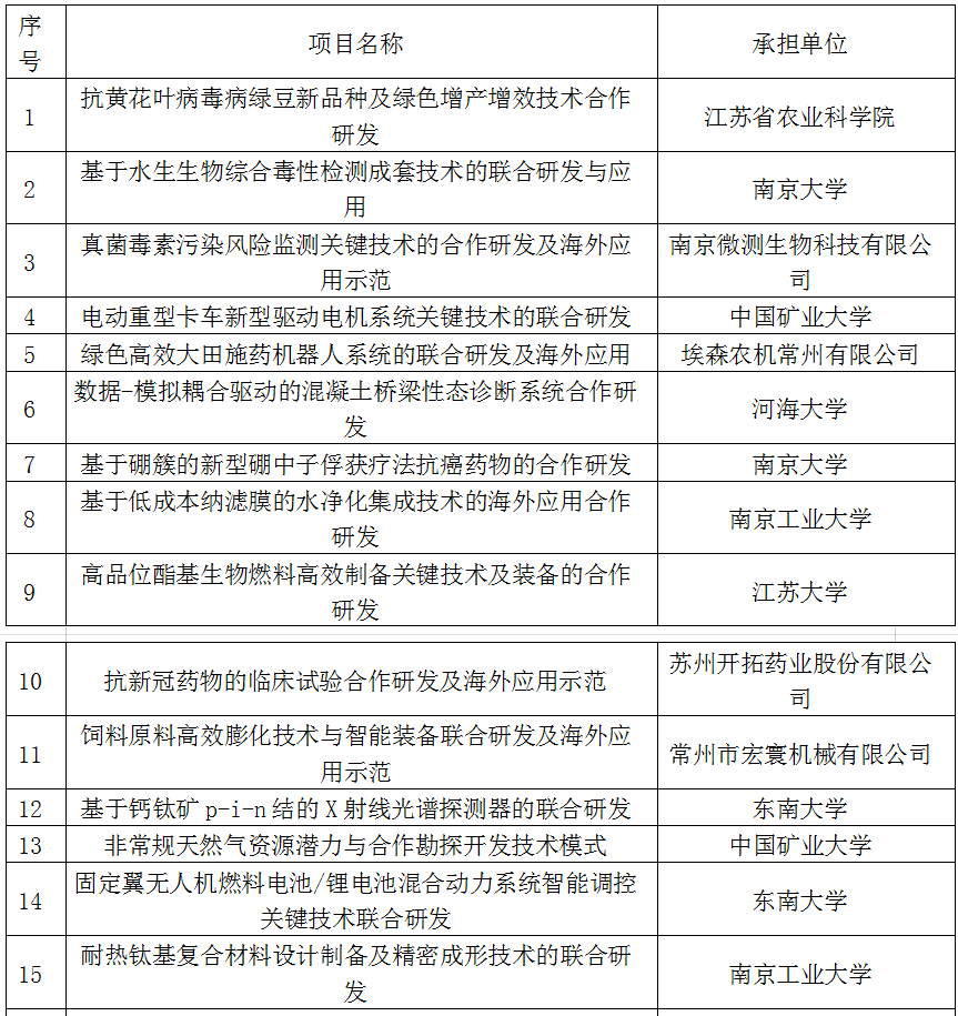
2022年江苏省科技计划专项资金(创新支撑计划国际科技合作/港澳台科技合作) 拟立项目公示【智为铭略转发】
为贯彻落实全省高质量发展要求,加快高水平创新型省份建设,深入实施产业创新国际化,根据《省科技计划项目立项工作操作规程》,经组织申报、专家评审、厅长办公会票决审定等立项程序,现将2022年度江苏省科技计划专项资金(创新支撑计划国际科技合作/港澳台科技合作)拟立项目共66项名单予以公示(见附件),公示时间自2022年5月23日至5月27日,公示项目名称在后续环节将视情进一步予以规范。公示期间如对项目有异议,请向我厅书面反映,凡以单位名义反映情况的材料要加盖单位公章,以个人名义反映情况的材料须具实名并附联系方式。
我厅郑重声明:省科技厅领导及其工作人员从未向项目咨询、承担单位布置与省科技厅正常管理工作无关的任何工作,从未要求项目咨询、承担单位提供与省科技厅正常管理工作无关的任何服务,如推销各种产品、书籍,甚至以各种理由索要钱款等。请各地科技部门增强防范意识,严防上当受骗,并及时提醒相关工作人员和有关企业提高警惕,遇到有关情况请及时与我厅联系核实,情节严重者请及时向当地公安部门报案,予以追查。
江苏省科学技术厅
2022年5月23日
附件:
2022年度江苏省科技计划专项资金(创新支撑计划国际科技合作/港澳台科技合作)拟立项目清单




———————————————————————————————————————————————————
想要了解更多详情,请查看苏州智为铭略企业管理有限公司网站http://www.key-way.com,智为铭略提供免费高新技术企业申报和企业补贴政策申请评估报告,关注智为铭略获得更多优惠政策。
智为铭略核心产品与服务:软件著作权登记、商标注册、研发费用加计扣除、江苏省科技成果转化专项资金、江苏省新产品新技术鉴定、知识产权贯标、软件产品登记、软件企业认定及高新技术企业认定等。
[上一个产品:2022年苏州高新区狮山科技创新创业领军人才(*一批专家集中评审类、人才项目路演类)拟立项公示【智为铭略转发】] [下一个产品:2024年度江苏省科学技术奖综合评审结果公示【智为铭略转发】]



